24直播网
  • 首页
  • 直播
    • 足球直播
    • 篮球直播
  • 录像
    • 足球录像
    • 篮球录像
  • 集锦
    • 足球集锦
    • 篮球集锦
  • 新闻
    • 足球新闻
    • 篮球新闻
  • 赛事
    • 足球赛事
    • 篮球赛事
  • 球队
    • 足球球队
    • 篮球球队
  • 其他
    • 体育词条
    • 全部频道
☰
您的位置: 首页 > 高级搜索

手机新浪网nba

  • 勇士二队得到前骑士内线所属权,他在夏季联赛的表现一塌糊涂?
  • 媒体人:刘维伟希望青岛复刻广厦夺冠,与韦瑟斯庞&米奇达成续约意向
  • 尤文官方:图多尔新赛季留任,继续担任球队主教练
  • 祖巴茨:约基奇会拿到他的数据 我们专注比赛计划 不担心他多少分
  • 快船消息:哈登展现领袖气质,新援表态牺牲,保罗或延迟退役
  • 世体:巴萨认为切尔西签凯塞多支出超1亿欧,费尔明值7000万
  • 恩比德直言哈登曾让他难过,透露童年心灵创伤!MVP状态难以恢复
  • 离进球就差一步啊!萨卡传中,赖斯门前空位没踢到皮球
  • 意媒:曼联&利物浦有意科莫前锋迪奥,球员愿去英超展现速度优势
  • 约罗:进球后没庆祝是因为我们想赢球 球队需要保持好的防守
  • 库里生涯10+罚的比赛54胜13负 场均35.6分5.3板6助 真实命中率70%
  • 雷霆与步行者共24人曾在G联盟打球创纪录 其中3人拿过G联盟FMVP!
  • 瓜迪奥拉:连续三年进入足总杯决赛太难了,最后4轮联赛都将是决赛
  • C罗在社交媒体上悼念若热-科斯塔:再见了,若热-科斯塔
  • 太阳报:桑德兰将在客场球衣上使用新队徽,主场球衣用旧队徽
  • 乔丹-克劳福德:我爱勇士但我支持华子 他的能量胜过一切
  • 严查雄鹿!波蒂斯年薪<全额中产5大轮换合计不到2000万
  • 准备散伙饭?仅仅1年,主帅离开+五大核心被报价,双冠王恐遭挖空
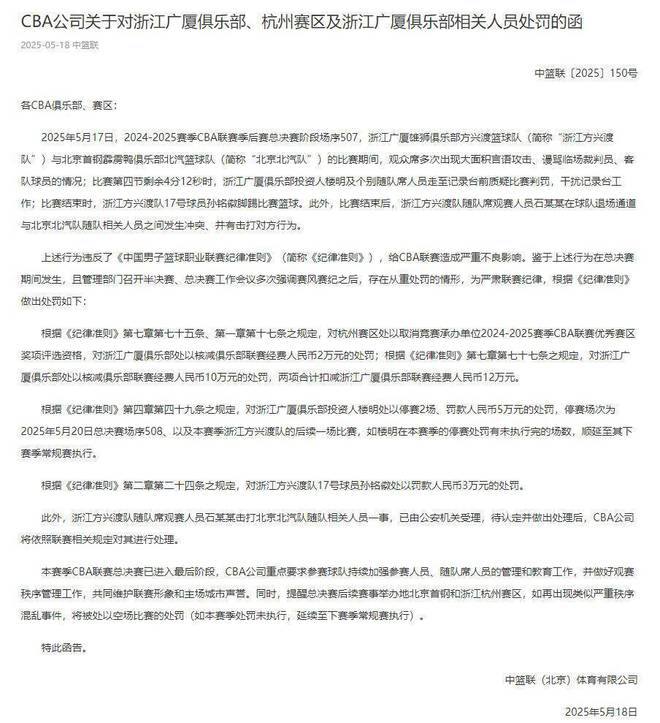
  • 男篮亚洲杯:中国队轻取约旦 三连胜晋级八强
  • 扰乱军心回声报:努涅斯疑发文质疑自己为何不首发,随后秒删

热门录像

  • 2025年12月12日CBA常规赛揭幕战 广厦 - 山西 全场录像
  • 2025年12月12日 中冠与U21联赛附加赛 大连涵瑀vs大连英博U21 全场录像
  • 2025年12月12日 欧联杯联赛阶段第6轮 卢多戈雷茨vs塞萨洛尼基 全场录像
  • 2025年12月12日NBA常规赛 凯尔特人 - 雄鹿 全场录像
  • 2025年12月12日 欧联杯联赛阶段第6轮 布加勒斯特星vs费耶诺德 全场录像
  • 2025年12月12日 欧协联联赛阶段第5轮 佛罗伦萨vs基辅迪纳摩 全场录像
  • 2025年12月12日 欧联杯联赛阶段第6轮 里昂vs前进之鹰 全场录像
  • 2025年12月12日 欧联杯联赛阶段第6轮 格拉茨风暴vs贝尔格莱德红星 全场录像
  • 2025年12月12日 欧联杯联赛阶段第6轮 帕纳辛纳科斯vs比尔森胜利 全场录像
  • 2025年12月12日 欧联杯联赛阶段第6轮 布兰vs费内巴切 全场录像
  • 2025年12月12日 欧联杯联赛阶段第6轮 斯图加特vs特拉维夫马卡比 全场录像
  • 2025年12月12日 欧联杯联赛阶段第6轮 弗赖堡vs萨尔茨堡红牛 全场录像

热门集锦

  • 2025年12月12日 揭幕战-广厦击退山西迎开门红 胡金秋13+6 张宁6中0仅得1分
  • 2025年12月12日 2025赛季中超联赛颁奖典礼-卡扎伊什维利荣膺赛季最佳球员
  • 2025年12月12日 传承足球明星联赛冠军组:广西队让二追二2-2陕西队 张笑飞破门
  • 2025年12月12日 传承足球明星联赛超级组:辽宁1-1广州,杨旭破门郜林扳平
  • 2025年12月12日 中冠升级附加赛-英博U21获下赛季中乙资格!大连涵瑀0-2大连英博U21
  • 2025年12月12日 欧联-进球大战 米图压哨绝平!卢多格雷茨3-3塞萨洛尼基
  • 2025年12月12日 掘金大胜国王迎4连胜 约基奇36+12+8 威少17+5 拉文缺战
  • 2025年12月12日 杨瀚森缺阵 开拓者惨负倒一鹈鹕23分 普尔复出22分 墨菲24分
  • 2025年12月12日 火箭爆板险胜快船快船最后连续犯错 申京复出&阿门准三双
  • 2025年12月12日 雄鹿逆转绿军 库兹马31+6 小波特三双 杰伦·布朗空砍30分
  • 2025年12月12日 欧联杯-塔纳塞补时绝杀 进球大战布加勒斯特星4-3费耶诺德
  • 2025年12月12日 欧协联-基恩破门古德蒙德森建功 佛罗伦萨2-1基辅迪纳摩

热门新闻

  • 欧冠:布鲁日不敌阿森纳

    欧冠:布鲁日不敌阿森纳

  • 曝阿隆索暂不下课!皇马再给3场机会 圣诞节后再作定夺

    曝阿隆索暂不下课!皇马再给3场机会 圣诞节后再作定夺

  • RMC:马尔基尼奥斯赛后确认其内收肌受伤,可能会伤缺数周

    RMC:马尔基尼奥斯赛后确认其内收肌受伤,可能会伤缺数周

  • 欧冠:多特蒙德2-2博德闪耀 本菲卡2-0那不勒斯

    欧冠:多特蒙德2-2博德闪耀 本菲卡2-0那不勒斯

  • 迪卡尼奥:我本认为国米能竞争欧冠榜首,现在却可能掉出前八

    迪卡尼奥:我本认为国米能竞争欧冠榜首,现在却可能掉出前八

  • 欧冠第六轮意大利尤文图斯队主场2比0战胜塞浦路斯帕福斯队

    欧冠第六轮意大利尤文图斯队主场2比0战胜塞浦路斯帕福斯队

  • 姆巴佩伤缺无缘对决哈兰德 皇马主场不敌曼城

    姆巴佩伤缺无缘对决哈兰德 皇马主场不敌曼城

  • 欧冠联赛阶段第6轮阿森纳3-0客胜布鲁日

    欧冠联赛阶段第6轮阿森纳3-0客胜布鲁日

  • 欧冠赛前有没有吃什么特别的早餐?奥赖利:我没吃早餐

    欧冠赛前有没有吃什么特别的早餐?奥赖利:我没吃早餐

  • 欧冠联赛阶段第6轮皇马主场1-2被曼城逆转 遭遇主场两连败

    欧冠联赛阶段第6轮皇马主场1-2被曼城逆转 遭遇主场两连败

  • 大卫-路易斯:未来会当教练;在慕尼黑夺得欧冠那夜太疯狂了

    大卫-路易斯:未来会当教练;在慕尼黑夺得欧冠那夜太疯狂了

  • 多特蒙德这两分,丢的实在是太窝囊

    多特蒙德这两分,丢的实在是太窝囊

热门标签

西班牙足球队   湖人队   奥运会比赛项目   英联杯:米堡vs切尔西   乒乓球世锦赛直播   法网2020直播   2022年足球世界杯赛程表   nba湖人直播   湖人队今天最新消息   安德鲁拜纳姆   98直播   NBA排名最新赛程   篮球在线直播   nba快船vs湖人   cctv5十正在直播乒乓球   格雷格-斯蒂恩斯玛   火箭vs湖人现场直播   射门视频   斯诺克印度公开赛决赛   直击女子举重55公斤级决赛   ttcv5   nba直播在线看   央视5   不用付费看nba回放的地方   欧冠32支球队怎么产生的   勇士vs开拓者   nba在线直播观看手机   瑞典vs比利时比分   007球探即时比分足球   中央电视台5套在线直播   英超   足球   NBA   湖人   欧冠   利物浦   西甲   阿森纳   曼联   比赛集锦   篮球   意甲   切尔西队   皇家马德里   CBA   快船队   巴塞罗那队   曼城   德甲   勇士   国际米兰  
热门联赛: NBA直播 英超直播 CBA直播 中超直播 法甲直播 德甲直播 意甲直播 西甲直播

本站所有直播信号均由用户收集或从搜索引擎搜索整理获得,所有内容均来自互联网,我们自身不提供任何直播信号和视频内容,如有侵犯您的权益请通知我们,我们会第一时间处理。

Copyright © 2021-2025 24直播网. All Rights Reserved.